赌场
欢迎来到赌场 网站!
学校主页
|
联系我们
|
加入收藏
|
设为赌场
导航切换
赌场
赌场概况
赌场简介
现任领导
组织机构
赌场新闻
赌场公告
教学科研
科研成果
学术活动
创新创业
党建思政
理论学习
支部建设
党建活动
学生工作
师资队伍
规章制度
赌场公告
PROGRAM NAME
赌场概况
赌场新闻
赌场公告
教育教学
教学科研
党建思政
学生工作
师资队伍
规章制度
学习园地
热点新闻
2019-11-13
赌场 简介
2019-09-22
现任领导
2022-03-28
赌场 2022年硕士研究生拟录取名单公示
2021-07-15
赌场 CFA实验班 2021级招生简章(面向全校)
赌场
赌场公告
正文
点击显示栏目
赌场概况
赌场新闻
赌场公告
教育教学
教学科研
党建思政
学生工作
师资队伍
规章制度
学习园地
赌场公告
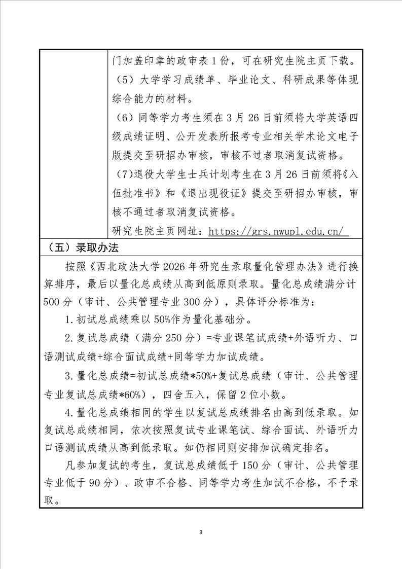
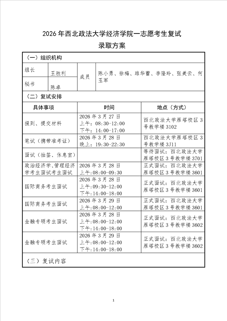
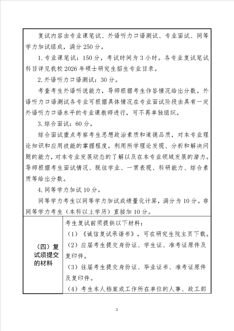
2026年赌场 一志愿考生复试 录取方案
来源:赌场
发布者:赌场 01
浏览量:
上一篇:只有一篇
下一篇:只有一篇